欢迎光临徐州市儿童医院(www.xzetyy.cn),宝宝的健康一直是我们的追求!
预约挂号
|
专家出诊表
|
联系我们
网站首页
医院概述
医院简介
领导介绍
组织架构及职能
医院动态
院务公开
医院资质
机构设置
检查项目
医保政策
党建文化
医院公告
便民服务
网上医院
交通指南
科室分布图
专家门诊排班
就诊流程
预约挂号
专科介绍
省临床重点专科
市临床重点专科
临床科室
心血管内科
专家介绍
科研教学
科研动态
学科建设
科研项目
继续教育
研究生本科进修教育
药物临床试验机构
医学伦理委员会
党建文化
党建
党风廉政
工团活动
院训
院歌
院徽
医德医风
法治在线
医院公告
专家访谈
健康教育
儿医健康视频
交通指南
更多...
地理位置:徐州市苏堤北路18号
乘车路线:乘13、67、604路公交车儿童医院站下,乘1、8、65、35路公交车到矿务局站下沿苏堤北路向北走200米左右,乘坐地铁1号线到苏堤路站下走5号出口向北200米左右均可到达。
儿童导医导诊门诊预约:962099
儿童急救120拨打电话:962099
服务投诉、出院后随访:962099
您现在的位置是 > 徐州市儿童医院 >
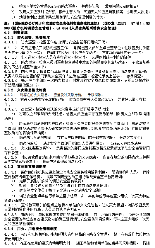
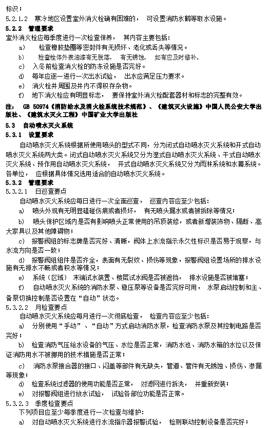
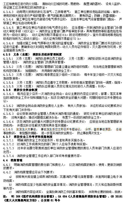
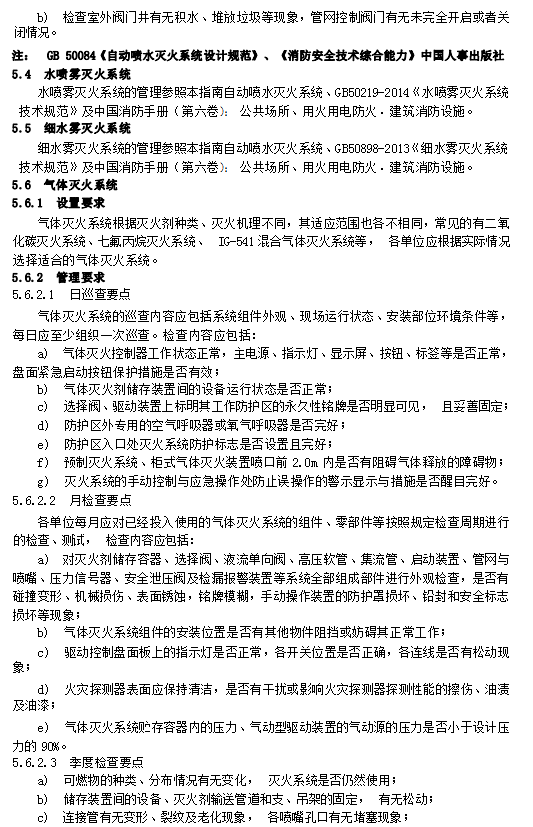
医疗和疾控机构消防安全生产工作管理指南
医疗和疾控机构消防安全生产工作管理指南
发布人:admin 最后更新时间:2022年2月21日 共点击:5860次
版权所有:徐州市儿童医院 维护制作:徐州热线网络
备案号:苏ICP备08116278号
苏公网安备 32031102001130号
医院地址:徐州市苏堤北路18号   儿童导医导诊门诊预约:962099   儿童急救120拨打电话:962099   服务投诉、出院后随访:962099
乘车路线:乘13、67、604路公交车儿童医院站下,乘1、8、65、35路公交车到矿务局站下沿苏堤北路向北走200米左右,乘坐地铁1号线到苏堤路站下走5号出口向北200米左右均可到达。
Copyright © 2010-2013 [www.0516rx.com] All Rights Reserved.
版权声明:本院网站(www.xzetyy.cn)所有文字、图片以及视频,均为本院所有,未经许可请勿转载,违者必究!
医院公众号
医院订阅号
医院抖音号